A EURUSD market for IRS, cross-currency and FX volatility#
In this notebook we demonstrate the code for rateslib to build:
local currency interest rate curves in EUR and USD from RFR swaps,
collateral curves accounting for the cross-currency basis and FX swap points,
volatility surface priced from FX volatility products.
Input market data#
First things first we need market data for the interest rates curves and forward FX curves. This data was observed on 28th May 2024.
[1]:
from rateslib import *
import numpy as np
from pandas import DataFrame
[2]:
fxr = FXRates({"eurusd": 1.0867}, settlement=dt(2024, 5, 30))
[3]:
mkt_data = DataFrame(
data=[['1w', 3.9035,5.3267,3.33,],
['2w', 3.9046,5.3257,6.37,],
['3w',3.8271,5.3232,9.83,],
['1m',3.7817,5.3191,13.78,],
['2m',3.7204,5.3232,30.04,],
['3m',3.667,5.3185,45.85,-2.5],
['4m',3.6252,5.3307,61.95,],
['5m',3.587,5.3098,78.1,],
['6m',3.5803,5.3109,94.25,-3.125],
['7m',3.5626,5.301,110.82,],
['8m',3.531,5.2768,130.45,],
['9m',3.5089,5.2614,145.6,-7.25],
['10m',3.4842,5.2412,162.05,],
['11m',3.4563,5.2144,178,],
['1y',3.4336,5.1936,None,-6.75],
['15m',3.3412,5.0729,None,-6.75],
['18m',3.2606,4.9694,None,-6.75],
['21m',3.1897,4.8797,None,-7.75],
['2y',3.1283,4.8022,None,-7.875],
['3y',2.9254,4.535,None,-9],
['4y',2.81,4.364,None,-10.125],
['5y',2.7252,4.256,None,-11.125],
['6y',2.6773,4.192,None,-12.125],
['7y',2.6541,4.151,None,-13],
['8y',2.6431,4.122,None,-13.625],
['9y',2.6466,4.103,None,-14.25],
['10y',2.6562,4.091,None,-14.875],
['12y',2.6835,4.084,None,-16.125],
['15y',2.7197,4.08,None,-17],
['20y',2.6849,4.04,None,-16],
['25y',2.6032,3.946,None,-12.75],
['30y',2.5217,3.847,None,-9.5]],
columns=["tenor", "estr", "sofr", "fx_swap", "xccy"],
)
mkt_data
[3]:
tenor | estr | sofr | fx_swap | xccy | |
---|---|---|---|---|---|
0 | 1w | 3.9035 | 5.3267 | 3.33 | NaN |
1 | 2w | 3.9046 | 5.3257 | 6.37 | NaN |
2 | 3w | 3.8271 | 5.3232 | 9.83 | NaN |
3 | 1m | 3.7817 | 5.3191 | 13.78 | NaN |
4 | 2m | 3.7204 | 5.3232 | 30.04 | NaN |
5 | 3m | 3.6670 | 5.3185 | 45.85 | -2.500 |
6 | 4m | 3.6252 | 5.3307 | 61.95 | NaN |
7 | 5m | 3.5870 | 5.3098 | 78.10 | NaN |
8 | 6m | 3.5803 | 5.3109 | 94.25 | -3.125 |
9 | 7m | 3.5626 | 5.3010 | 110.82 | NaN |
10 | 8m | 3.5310 | 5.2768 | 130.45 | NaN |
11 | 9m | 3.5089 | 5.2614 | 145.60 | -7.250 |
12 | 10m | 3.4842 | 5.2412 | 162.05 | NaN |
13 | 11m | 3.4563 | 5.2144 | 178.00 | NaN |
14 | 1y | 3.4336 | 5.1936 | NaN | -6.750 |
15 | 15m | 3.3412 | 5.0729 | NaN | -6.750 |
16 | 18m | 3.2606 | 4.9694 | NaN | -6.750 |
17 | 21m | 3.1897 | 4.8797 | NaN | -7.750 |
18 | 2y | 3.1283 | 4.8022 | NaN | -7.875 |
19 | 3y | 2.9254 | 4.5350 | NaN | -9.000 |
20 | 4y | 2.8100 | 4.3640 | NaN | -10.125 |
21 | 5y | 2.7252 | 4.2560 | NaN | -11.125 |
22 | 6y | 2.6773 | 4.1920 | NaN | -12.125 |
23 | 7y | 2.6541 | 4.1510 | NaN | -13.000 |
24 | 8y | 2.6431 | 4.1220 | NaN | -13.625 |
25 | 9y | 2.6466 | 4.1030 | NaN | -14.250 |
26 | 10y | 2.6562 | 4.0910 | NaN | -14.875 |
27 | 12y | 2.6835 | 4.0840 | NaN | -16.125 |
28 | 15y | 2.7197 | 4.0800 | NaN | -17.000 |
29 | 20y | 2.6849 | 4.0400 | NaN | -16.000 |
30 | 25y | 2.6032 | 3.9460 | NaN | -12.750 |
31 | 30y | 2.5217 | 3.8470 | NaN | -9.500 |
Solving rates curves and FX forwards curve#
We will create all Curves and solve them all using the Solver. It is possible to solve everything simultaneously in a single Solver but this is less efficient than decoupling the known separable components, and using multiple Solvers in a dependency chain.
[4]:
eur = Curve(
nodes={
dt(2024, 5, 28): 1.0,
**{add_tenor(dt(2024, 5, 30), _, "F", "tgt"): 1.0 for _ in mkt_data["tenor"]}
},
calendar="tgt",
interpolation="log_linear",
convention="act360",
id="estr",
)
usd = Curve(
nodes={
dt(2024, 5, 28): 1.0,
**{add_tenor(dt(2024, 5, 30), _, "F", "nyc"): 1.0 for _ in mkt_data["tenor"]}
},
calendar="nyc",
interpolation="log_linear",
convention="act360",
id="sofr",
)
eurusd = Curve(
nodes={
dt(2024, 5, 28): 1.0,
**{add_tenor(dt(2024, 5, 30), _, "F", "tgt"): 1.0 for _ in mkt_data["tenor"]}
},
interpolation="log_linear",
convention="act360",
id="eurusd",
)
With Curves created but not necessarily calibrated we can design the FXForwards market mapping:
[5]:
fxf = FXForwards(
fx_rates=fxr,
fx_curves={"eureur": eur, "eurusd": eurusd, "usdusd": usd}
)
The Instruments used to solve the ESTR curve are ESTR swaps and the SOFR curve are SOFR swaps:
[6]:
estr_swaps = [IRS(dt(2024, 5, 30), _, spec="eur_irs", curves="estr") for _ in mkt_data["tenor"]]
estr_rates = mkt_data["estr"].tolist()
labels = mkt_data["tenor"].to_list()
sofr_swaps = [IRS(dt(2024, 5, 30), _, spec="usd_irs", curves="sofr") for _ in mkt_data["tenor"]]
sofr_rates = mkt_data["sofr"].tolist()
[7]:
eur_solver = Solver(
curves=[eur],
instruments=estr_swaps,
s=estr_rates,
fx=fxf,
instrument_labels=labels,
id="eur",
)
usd_solver = Solver(
curves=[usd],
instruments=sofr_swaps,
s=sofr_rates,
fx=fxf,
instrument_labels=labels,
id="usd",
)
SUCCESS: `func_tol` reached after 7 iterations (levenberg_marquardt), `f_val`: 1.6125193512590306e-15, `time`: 0.1668s
SUCCESS: `func_tol` reached after 7 iterations (levenberg_marquardt), `f_val`: 3.993406376879668e-17, `time`: 0.1636s
The cross currency curve use a combination of FXSwaps and XCS:
[8]:
fxswaps = [FXSwap(dt(2024, 5, 30), _, pair="eurusd", curves=[None, "eurusd", None, "sofr"]) for _ in mkt_data["tenor"][0:14]]
fxswap_rates = mkt_data["fx_swap"][0:14].tolist()
xcs = [XCS(dt(2024, 5, 30), _, spec="eurusd_xcs", curves=["estr", "eurusd", "sofr", "sofr"]) for _ in mkt_data["tenor"][14:]]
xcs_rates = mkt_data["xccy"][14:].tolist()
[9]:
fx_solver = Solver(
pre_solvers=[eur_solver, usd_solver],
curves=[eurusd],
instruments=fxswaps + xcs,
s=fxswap_rates + xcs_rates,
fx=fxf,
instrument_labels=labels,
id="eurusd_xccy",
)
SUCCESS: `func_tol` reached after 5 iterations (levenberg_marquardt), `f_val`: 2.732818069605529e-21, `time`: 1.0774s
Solved Interest Rate Curves and FX Forward Rates#
OK so thats all the interest rates curves solved and the FX forwards rates are all available now. Do a quick plot just for interest:
[10]:
eur.plot("1d", comparators=[usd, eurusd], labels=["eur", "usd", "eurusd"])
[10]:
(<Figure size 640x480 with 1 Axes>,
<Axes: >,
[<matplotlib.lines.Line2D at 0x109c9e710>,
<matplotlib.lines.Line2D at 0x10a9ff4d0>,
<matplotlib.lines.Line2D at 0x10a9ff250>])

[11]:
fxf.plot("eurusd")
[11]:
(<Figure size 640x480 with 1 Axes>,
<Axes: >,
[<matplotlib.lines.Line2D at 0x10b323ed0>])

Solving an FX Vol Surface#
Next we will use the market FX volatility quotes to build a surface. These prices are all expressed in log-normal vol terms under normal market conventions and the instruments 1Y or less use spot unadjusted delta and those longer than 1y use forward undajusted delta.
[12]:
vol_data = DataFrame(
data=[
['1w',4.535,-0.047,0.07,-0.097,0.252],
['2w',5.168,-0.082,0.077,-0.165,0.24],
['3w',5.127,-0.175,0.07,-0.26,0.233],
['1m',5.195,-0.2,0.07,-0.295,0.235],
['2m',5.237,-0.28,0.087,-0.535,0.295],
['3m',5.257,-0.363,0.1,-0.705,0.35],
['4m',5.598,-0.47,0.123,-0.915,0.422],
['5m',5.776,-0.528,0.133,-1.032,0.463],
['6m',5.92,-0.565,0.14,-1.11,0.49],
['9m',6.01,-0.713,0.182,-1.405,0.645],
['1y',6.155,-0.808,0.23,-1.585,0.795],
['18m',6.408,-0.812,0.248,-1.588,0.868],
['2y',6.525,-0.808,0.257,-1.58,0.9],
['3y',6.718,-0.733,0.265,-1.45,0.89],
['4y',7.025,-0.665,0.265,-1.31,0.885],
['5y',7.26,-0.62,0.26,-1.225,0.89],
['6y',7.508,-0.516,0.27,-0.989,0.94],
['7y',7.68,-0.442,0.278,-0.815,0.975],
['10y',8.115,-0.267,0.288,-0.51,1.035],
['15y',8.652,-0.325,0.362,-0.4,1.195],
['20y',8.651,-0.078,0.343,-0.303,1.186],
['25y',8.65,-0.029,0.342,-0.218,1.178],
['30y',8.65,0.014,0.341,-0.142,1.171],
],
columns=["tenor", "atm", "25drr", "25dbf", "10drr", "10dbf"]
)
vol_data["expiry"] = [add_tenor(dt(2024, 5, 28), _, "MF", "tgt") for _ in vol_data["tenor"]]
vol_data
[12]:
tenor | atm | 25drr | 25dbf | 10drr | 10dbf | expiry | |
---|---|---|---|---|---|---|---|
0 | 1w | 4.535 | -0.047 | 0.070 | -0.097 | 0.252 | 2024-06-04 |
1 | 2w | 5.168 | -0.082 | 0.077 | -0.165 | 0.240 | 2024-06-11 |
2 | 3w | 5.127 | -0.175 | 0.070 | -0.260 | 0.233 | 2024-06-18 |
3 | 1m | 5.195 | -0.200 | 0.070 | -0.295 | 0.235 | 2024-06-28 |
4 | 2m | 5.237 | -0.280 | 0.087 | -0.535 | 0.295 | 2024-07-29 |
5 | 3m | 5.257 | -0.363 | 0.100 | -0.705 | 0.350 | 2024-08-28 |
6 | 4m | 5.598 | -0.470 | 0.123 | -0.915 | 0.422 | 2024-09-30 |
7 | 5m | 5.776 | -0.528 | 0.133 | -1.032 | 0.463 | 2024-10-28 |
8 | 6m | 5.920 | -0.565 | 0.140 | -1.110 | 0.490 | 2024-11-28 |
9 | 9m | 6.010 | -0.713 | 0.182 | -1.405 | 0.645 | 2025-02-28 |
10 | 1y | 6.155 | -0.808 | 0.230 | -1.585 | 0.795 | 2025-05-28 |
11 | 18m | 6.408 | -0.812 | 0.248 | -1.588 | 0.868 | 2025-11-28 |
12 | 2y | 6.525 | -0.808 | 0.257 | -1.580 | 0.900 | 2026-05-28 |
13 | 3y | 6.718 | -0.733 | 0.265 | -1.450 | 0.890 | 2027-05-28 |
14 | 4y | 7.025 | -0.665 | 0.265 | -1.310 | 0.885 | 2028-05-29 |
15 | 5y | 7.260 | -0.620 | 0.260 | -1.225 | 0.890 | 2029-05-28 |
16 | 6y | 7.508 | -0.516 | 0.270 | -0.989 | 0.940 | 2030-05-28 |
17 | 7y | 7.680 | -0.442 | 0.278 | -0.815 | 0.975 | 2031-05-28 |
18 | 10y | 8.115 | -0.267 | 0.288 | -0.510 | 1.035 | 2034-05-29 |
19 | 15y | 8.652 | -0.325 | 0.362 | -0.400 | 1.195 | 2039-05-30 |
20 | 20y | 8.651 | -0.078 | 0.343 | -0.303 | 1.186 | 2044-05-30 |
21 | 25y | 8.650 | -0.029 | 0.342 | -0.218 | 1.178 | 2049-05-28 |
22 | 30y | 8.650 | 0.014 | 0.341 | -0.142 | 1.171 | 2054-05-28 |
A Surface is defined by given expiries and delta grdipoints. All vol values are initially set to 5.0, and will be calibrated by the Instruments.
[13]:
surface = FXDeltaVolSurface(
eval_date=dt(2024, 5, 28),
expiries=vol_data["expiry"],
delta_indexes=[0.1, 0.25, 0.5, 0.75, 0.9],
node_values=np.ones((23, 5))*5.0,
delta_type="forward",
id="eurusd_vol"
)
Define the instruments and their rates for 1Y or less:
[14]:
fx_args = dict(
pair="eurusd",
curves=[None, "eurusd", None, "sofr"],
calendar="tgt",
delivery_lag=2,
payment_lag=2,
eval_date=dt(2024, 5, 28),
modifier="MF",
premium_ccy="usd",
vol="eurusd_vol",
)
instruments_le_1y, rates_le_1y, labels_le_1y = [], [], []
for row in range(11):
instruments_le_1y.extend([
FXStraddle(strike="atm_delta", expiry=vol_data["expiry"][row], delta_type="spot", **fx_args),
FXRiskReversal(strike=("-25d", "25d"), expiry=vol_data["expiry"][row], delta_type="spot", **fx_args),
FXBrokerFly(strike=(("-25d", "25d"), "atm_delta"), expiry=vol_data["expiry"][row], delta_type="spot", **fx_args),
FXRiskReversal(strike=("-10d", "10d"), expiry=vol_data["expiry"][row], delta_type="spot", **fx_args),
FXBrokerFly(strike=(("-10d", "10d"), "atm_delta"), expiry=vol_data["expiry"][row], delta_type="spot", **fx_args),
])
rates_le_1y.extend([vol_data["atm"][row], vol_data["25drr"][row], vol_data["25dbf"][row], vol_data["10drr"][row], vol_data["10dbf"][row]])
labels_le_1y.extend([f"atm_{row}", f"25drr_{row}", f"25dbf_{row}", f"10drr_{row}", f"10dbf_{row}"])
Also define the instruments and rates for greater than 1Y:
[15]:
instruments_gt_1y, rates_gt_1y, labels_gt_1y = [], [], []
for row in range(11, 23):
instruments_gt_1y.extend([
FXStraddle(strike="atm_delta", expiry=vol_data["expiry"][row], delta_type="forward", **fx_args),
FXRiskReversal(strike=("-25d", "25d"), expiry=vol_data["expiry"][row], delta_type="forward", **fx_args),
FXBrokerFly(strike=(("-25d", "25d"), "atm_delta"), expiry=vol_data["expiry"][row], delta_type="forward", **fx_args),
FXRiskReversal(strike=("-10d", "10d"), expiry=vol_data["expiry"][row], delta_type="forward", **fx_args),
FXBrokerFly(strike=(("-10d", "10d"), "atm_delta"), expiry=vol_data["expiry"][row], delta_type="forward", **fx_args),
])
rates_gt_1y.extend([vol_data["atm"][row], vol_data["25drr"][row], vol_data["25dbf"][row], vol_data["10drr"][row], vol_data["10dbf"][row]])
labels_gt_1y.extend([f"atm_{row}", f"25drr_{row}", f"25dbf_{row}", f"10drr_{row}", f"10dbf_{row}"])
Now solve for all calibrating instruments and rates.
[16]:
surface_solver = Solver(
surfaces=[surface],
instruments=instruments_le_1y+instruments_gt_1y,
s=rates_le_1y+rates_gt_1y,
instrument_labels=labels_le_1y+labels_gt_1y,
fx=fxf,
pre_solvers=[fx_solver],
id="eurusd_vol"
)
SUCCESS: `func_tol` reached after 11 iterations (levenberg_marquardt), `f_val`: 1.2685386049514868e-15, `time`: 3.7699s
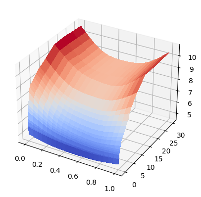
3D Surface Plot and Cross-sectional Smiles#
[17]:
surface.plot()
[17]:
(<Figure size 640x480 with 1 Axes>, <Axes3D: >, None)

[18]:
surface.smiles[0].plot(comparators=surface.smiles[1:])
[18]:
(<Figure size 640x480 with 1 Axes>,
<Axes: >,
[<matplotlib.lines.Line2D at 0x10bc39d10>,
<matplotlib.lines.Line2D at 0x10bc39e50>,
<matplotlib.lines.Line2D at 0x10bc39f90>,
<matplotlib.lines.Line2D at 0x10bc3a0d0>,
<matplotlib.lines.Line2D at 0x10bc3a210>,
<matplotlib.lines.Line2D at 0x10bc3a350>,
<matplotlib.lines.Line2D at 0x10bc3a490>,
<matplotlib.lines.Line2D at 0x10bc3a5d0>,
<matplotlib.lines.Line2D at 0x10bc3a710>,
<matplotlib.lines.Line2D at 0x10bc3a850>,
<matplotlib.lines.Line2D at 0x10bc3a990>,
<matplotlib.lines.Line2D at 0x10bc3aad0>,
<matplotlib.lines.Line2D at 0x10bc3ac10>,
<matplotlib.lines.Line2D at 0x10bc3ad50>,
<matplotlib.lines.Line2D at 0x10bc3ae90>,
<matplotlib.lines.Line2D at 0x10bc3afd0>,
<matplotlib.lines.Line2D at 0x10bc3b110>,
<matplotlib.lines.Line2D at 0x10bc3b250>,
<matplotlib.lines.Line2D at 0x10bc3b390>,
<matplotlib.lines.Line2D at 0x10bc3b4d0>,
<matplotlib.lines.Line2D at 0x10bc3b610>,
<matplotlib.lines.Line2D at 0x10bc3b750>,
<matplotlib.lines.Line2D at 0x10bc3b890>])

SABR Surface#
It is also possible to create and solve a SABR Surface constructed with SABR Smiles.
[19]:
sabr_surface = FXSabrSurface(
eval_date=dt(2024, 5, 28),
expiries=list(vol_data["expiry"]),
node_values=[[0.05, 1.0, 0.01, 0.10]] * 23, # alpha, beta, rho, nu
pair="eurusd",
delivery_lag=2,
calendar="tgt|fed",
id="eurusd_vol",
)
surface_solver = Solver(
surfaces=[sabr_surface],
instruments=instruments_le_1y+instruments_gt_1y,
s=rates_le_1y+rates_gt_1y,
instrument_labels=labels_le_1y+labels_gt_1y,
fx=fxf,
pre_solvers=[fx_solver],
id="eurusd_vol",
conv_tol=1e-5,
)
SUCCESS: `conv_tol` reached after 14 iterations (levenberg_marquardt), `f_val`: 0.06105586702869039, `time`: 9.5477s
Here the plot is measured relative to strike.
[20]:
sabr_surface.smiles[0].plot(f=fxf, comparators=sabr_surface.smiles[1:])
[20]:
(<Figure size 640x480 with 1 Axes>,
<Axes: >,
[<matplotlib.lines.Line2D at 0x10bdaa5d0>,
<matplotlib.lines.Line2D at 0x10bdaa710>,
<matplotlib.lines.Line2D at 0x10bdaa850>,
<matplotlib.lines.Line2D at 0x10bdaa990>,
<matplotlib.lines.Line2D at 0x10bdaaad0>,
<matplotlib.lines.Line2D at 0x10bdaac10>,
<matplotlib.lines.Line2D at 0x10bdaad50>,
<matplotlib.lines.Line2D at 0x10bdaae90>,
<matplotlib.lines.Line2D at 0x10bdaafd0>,
<matplotlib.lines.Line2D at 0x10bdab110>,
<matplotlib.lines.Line2D at 0x10bdab250>,
<matplotlib.lines.Line2D at 0x10bdab390>,
<matplotlib.lines.Line2D at 0x10bdab4d0>,
<matplotlib.lines.Line2D at 0x10bdab610>,
<matplotlib.lines.Line2D at 0x10bdab750>,
<matplotlib.lines.Line2D at 0x10bdab890>,
<matplotlib.lines.Line2D at 0x10bdab9d0>,
<matplotlib.lines.Line2D at 0x10bdabb10>,
<matplotlib.lines.Line2D at 0x10bdabc50>,
<matplotlib.lines.Line2D at 0x10bdabd90>,
<matplotlib.lines.Line2D at 0x10b906e90>,
<matplotlib.lines.Line2D at 0x10bdabed0>,
<matplotlib.lines.Line2D at 0x10bdf4050>])

Below the plot is measured versus a forward, unadjusted delta, and also compared with the previous DeltaVolSurface.
Major differences begin to emerge at the extremities, i.e. below 0.1 delta and above 0.9 delta.
[21]:
sabr_surface.smiles[0].plot(f=fxf, comparators=sabr_surface.smiles[1:3]+surface.smiles[0:3], x_axis="delta")
[21]:
(<Figure size 640x480 with 1 Axes>,
<Axes: >,
[<matplotlib.lines.Line2D at 0x10be7e5d0>,
<matplotlib.lines.Line2D at 0x10be7e710>,
<matplotlib.lines.Line2D at 0x10be7e850>,
<matplotlib.lines.Line2D at 0x10be7e990>,
<matplotlib.lines.Line2D at 0x10be7ead0>,
<matplotlib.lines.Line2D at 0x10be7ec10>])
