bspldnev_single#

rateslib.splines.bspldnev_single(x, i, k, t, m, org_k=None)#

Calculate the m th order derivative (from the right) of an indexed b-spline at x.

Parameters:
  • x (float) – The x value at which to evaluate the b-spline.

  • i (int) – The index of the b-spline to evaluate.

  • k (int) – The order of the b-spline (note that k=4 is a cubic spline).

  • t (sequence of float) – The knot sequence of the pp spline.

  • m (int) – The order of the derivative of the b-spline to evaluate.

  • org_k (int, optional) – The original k input. Used only internally when recursively calculating successive b-splines. Users will not typically use this parameter.

Notes

B-splines derivatives can be recursively defined as:

\[\frac{d}{dx}B_{i,k,\mathbf{t}}(x) = (k-1) \left ( \frac{B_{i,k-1,\mathbf{t}}(x)}{t_{i+k-1}-t_i} - \frac{B_{i+1,k-1,\mathbf{t}}(x)}{t_{i+k}-t_{i+1}} \right )\]

and such that the basic, stepwise, b-spline derivative is:

\[\frac{d}{dx}B_{i,1,\mathbf{t}}(x) = 0\]

During this recursion the original order of the spline is registered so that under the given knot sequence, \(\mathbf{t}\), lower order b-splines which are not the rightmost will register a unit value. For example, the 4’th order knot sequence [1,1,1,1,2,2,2,3,4,4,4,4] defines 8 b-splines. The rightmost is measured across the knots [3,4,4,4,4]. When the knot sequence remains constant and the order is lowered to 3 the rightmost, 9’th, b-spline is measured across [4,4,4,4], which is effectively redundant since its domain has zero width. The 8’th b-spline which is measured across the knots [3,4,4,4] is that which will impact calculations and is therefore given the value 1 at the right boundary. This is controlled by the information provided by org_k.

Examples

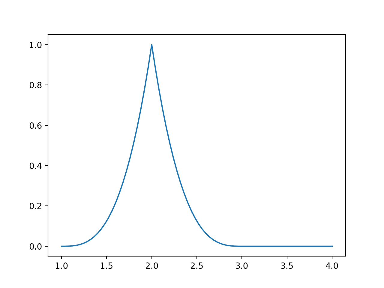
The derivative of the 4th b-spline of the following knot sequence is discontinuous at x = 2.0.

In [1]: t = [1,1,1,1,2,2,2,3,4,4,4,4]

In [2]: bspldnev_single(x=2.0, i=3, k=4, t=t, m=1)
Out[2]: -3.0

In [3]: bspldnev_single(x=1.99999999, i=3, k=4, t=t, m=1)
Out[3]: 2.999999940000001

(Source code, png, hires.png, pdf)

../_images/rateslib-splines-bspldnev_single-1.png