Bond Future CTD Multi-Scenario Analysis#

In late 2023 CTD analysis of the US 30Y Treasury Bond Future was worth exploring because quickly rising yields led to multiple changes in the CTD bond.

This page will demonstrate how one might use rateslib to perform some of this analysis.

First we need to configure all of the Instruments and their prices. This is shown statically below (and actually there were many more bonds available in this basket, but this group proved to be the most relevant).

In [1]: data = DataFrame(
   ...:     data= [
   ...:         [FixedRateBond(dt(2022, 1, 1), dt(2039, 8, 15), fixed_rate=4.5, spec="us_gb", curves="bcurve"), 98.6641],
   ...:         [FixedRateBond(dt(2022, 1, 1), dt(2040, 2, 15), fixed_rate=4.625, spec="us_gb", curves="bcurve"), 99.8203],
   ...:         [FixedRateBond(dt(2022, 1, 1), dt(2041, 2, 15), fixed_rate=4.75, spec="us_gb", curves="bcurve"), 100.7734],
   ...:         [FixedRateBond(dt(2022, 1, 1), dt(2040, 5, 15), fixed_rate=4.375, spec="us_gb", curves="bcurve"), 96.6953],
   ...:         [FixedRateBond(dt(2022, 1, 1), dt(2039, 11, 15), fixed_rate=4.375, spec="us_gb", curves="bcurve"), 97.0781],
   ...:         [FixedRateBond(dt(2022, 1, 1), dt(2040, 11, 15), fixed_rate=4.25, spec="us_gb", curves="bcurve"), 94.8516],
   ...:         [FixedRateBond(dt(2022, 1, 1), dt(2039, 5, 15), fixed_rate=4.25, spec="us_gb", curves="bcurve"), 96.0469],
   ...:         [FixedRateBond(dt(2022, 1, 1), dt(2041, 5, 15), fixed_rate=4.375, spec="us_gb", curves="bcurve"), 96.1250],
   ...:         [FixedRateBond(dt(2022, 1, 1), dt(2040, 8, 15), fixed_rate=3.875, spec="us_gb", curves="bcurve"), 90.5938],
   ...:         [FixedRateBond(dt(2022, 1, 1), dt(2042, 11, 15), fixed_rate=4.00, spec="us_gb", curves="bcurve"), 90.4766],
   ...:         [FixedRateBond(dt(2022, 1, 1), dt(2043, 2, 15), fixed_rate=3.875, spec="us_gb", curves="bcurve"), 88.7656],
   ...:         [FixedRateBond(dt(2022, 1, 1), dt(2043, 8, 15), fixed_rate=4.375, spec="us_gb", curves="bcurve"),  95.0703],
   ...:         [FixedRateBond(dt(2022, 1, 1), dt(2042, 8, 15), fixed_rate=3.375, spec="us_gb", curves="bcurve"), 82.7188],
   ...:         [FixedRateBond(dt(2022, 1, 1), dt(2041, 8, 15), fixed_rate=3.75, spec="us_gb", curves="bcurve"), 88.4766],
   ...:         [FixedRateBond(dt(2022, 1, 1), dt(2042, 5, 15), fixed_rate=3.25, spec="us_gb", curves="bcurve"), 81.3828],
   ...:         [FixedRateBond(dt(2022, 1, 1), dt(2039, 2, 15), fixed_rate=3.50, spec="us_gb", curves="bcurve"), 88.1406],
   ...:     ],
   ...:     columns=["bonds", "prices"],
   ...: )
   ...: 

In [2]: usz3 = BondFuture(  # Construct the BondFuture Instrument
   ...:     coupon=6.0,
   ...:     delivery=(dt(2023, 12, 1), dt(2023, 12, 29)),
   ...:     basket=data["bonds"],
   ...:     nominal=100e3,
   ...:     calendar="nyc",
   ...:     currency="usd",
   ...:     calc_mode="ust_long",
   ...: )
   ...: 

In [3]: dlv = usz3.dlv(  # Analyse the deliverables as of the current prices
   ...:     future_price=115.9688,
   ...:     prices=data["prices"],
   ...:     settlement=dt(2023, 11, 22),
   ...:     repo_rate=5.413,
   ...:     convention="act360",
   ...: )
   ...: 

In [4]: with option_context("display.float_format", lambda x: '%.6f' % x):
   ...:     print(dlv)
   ...: 
                 Bond      Price      YTM  C.Factor  Gross Basis  Implied Repo  Actual Repo  Net Basis
0   4.500% 15-08-2039  98.664100 4.619845  0.850000     0.090620      3.524883     5.413000   0.193813
1   4.625% 15-02-2040  99.820300 4.640299  0.859800     0.110326      3.414667     5.413000   0.207571
2   4.750% 15-02-2041 100.773400 4.683516  0.867900     0.124078      3.370355     5.413000   0.214245
3   4.375% 15-05-2040  96.695300 4.664509  0.832700     0.128080      3.183256     5.413000   0.221788
4   4.375% 15-11-2039  97.078100 4.635787  0.835800     0.151377      2.937423     5.413000   0.247214
5   4.250% 15-11-2040  94.851600 4.693166  0.816600     0.151478      2.875131     5.413000   0.247621
6   4.250% 15-05-2039  96.046900 4.609951  0.826700     0.175493      2.596310     5.413000   0.278286
7   4.375% 15-05-2041  96.125000 4.702505  0.826800     0.241996      2.050082     5.413000   0.332531
8   3.875% 15-08-2040  90.593800 4.692225  0.779400     0.207717      1.931253     5.413000   0.327917
9   4.000% 15-11-2042  90.476600 4.768069  0.776600     0.415230     -0.092797     5.413000   0.512418
10  3.875% 15-02-2043  88.765600 4.773830  0.761000     0.513343     -1.340559     5.413000   0.623372
11  4.375% 15-08-2043  95.070300 4.762610  0.814700     0.590519     -1.522844     5.413000   0.686099
12  3.375% 15-08-2042  82.718800 4.781496  0.709100     0.485324     -1.698548     5.413000   0.611235
13  3.750% 15-08-2041  88.476600 4.715795  0.758300     0.537459     -1.744253     5.413000   0.658261
14  3.250% 15-05-2042  81.382800 4.777948  0.697400     0.506159     -2.100187     5.413000   0.628911
15  3.500% 15-02-2039  88.140600 4.590394  0.755000     0.584156     -2.536722     5.413000   0.727850

Analysing the CTD on Parallel Yield Changes#

In order to analyse what happens to bond prices under a parallel shift of the yield curve it is more accurate to calculate a discount factor Curve and use the shift() method to ensure this is consistently applied to every Bond.

This Curve has a node date placed at the maturity of every bond so that we will be able to reprice every Bond price exactly when using a Solver.

In [5]: unsorted_nodes = {
   ...:     dt(2023, 11, 21): 1.0, #  Today's date
   ...:     **{_.leg1.schedule.termination: 1.0 for _ in data["bonds"]}
   ...: }
   ...: 

In [6]: bcurve = Curve(
   ...:     nodes=dict(sorted(unsorted_nodes.items(), key=lambda _: _[0])),
   ...:     id="bcurve",
   ...: )
   ...: 

In [7]: solver = Solver(
   ...:     curves=[bcurve],
   ...:     instruments=data["bonds"],
   ...:     s=data["prices"],
   ...: )
   ...: 
SUCCESS: `func_tol` reached after 4 iterations (levenberg_marquardt), `f_val`: 2.1531078097802324e-17, `time`: 0.0239s

It is now possible to calculate any bond price under a shifted curve. Consider,

In [8]: data["bonds"][0].rate(curves=bcurve.shift(10))  # price of 4.5% Aug '39 with +10bps in rates.
Out[8]: <Dual: 97.530772, (bcurve0, bcurve1, bcurve2, ...), [-71.2, 44.4, -0.0, ...]>

Note

Once a Solver has been used the Curve contains 1st order AD information (usually for risk sensitivity calculations). For the processes we will be performing below this is not necessary and it makes for faster calculations to turn it off.

In [9]: bcurve._set_ad_order(order=0)

In [10]: data["bonds"][0].rate(curves=bcurve.shift(10))
Out[10]: 97.53077173475997

Calculating the DV01 of the BondFuture#

The ‘risk’ DV01 of the BondFuture is calculated by:

  1. implying the invoice price of each Bond in the basket from the BondFuture price,

  2. determining each of those Bonds ‘risk’ duration for settlement at delivery, with that invoice price, and then dividing by the conversion factor,

  3. selecting the result that coincides with the CTD.

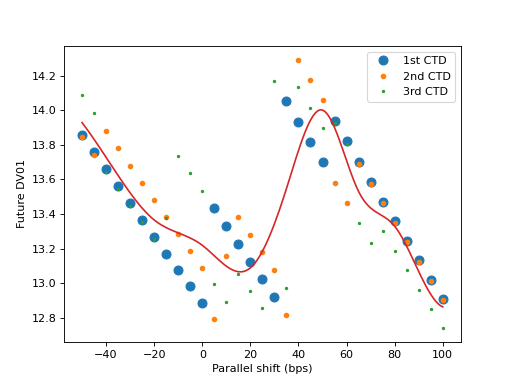
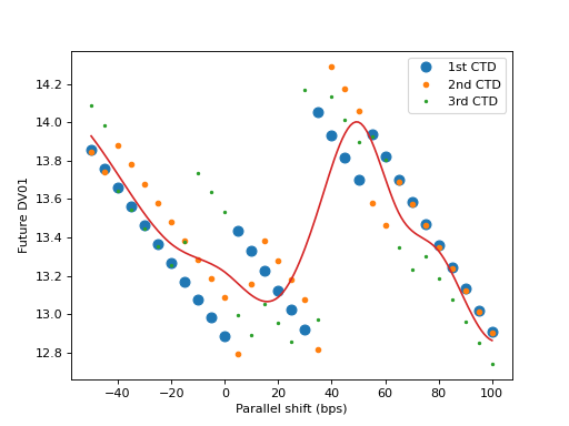
We will aim to plot a graph of BondFuture DV01s versus parallel shifts in the curve. Since the Bonds are, in some cases, very similar from a CTD perspective we will plot the CTD bond, and the second and third CTD bonds.

In [11]: x, y1, y2, y3 = [], [], [], []  # containers for graph data

In [12]: for shift in range(-50, 105, 5):
   ....:     scurve = bcurve.shift(shift)                   # Shift the curve by a number of bps
   ....:     future_price = usz3.rate(curves=scurve)        # Find the future's price from the curve
   ....:     ctd_indexes = usz3.ctd_index(                  # Determine the CTDs with new prices
   ....:         future_price=future_price,
   ....:         prices=[_.rate(curves=scurve) for _ in data["bonds"]],
   ....:         settlement=dt(2023, 11, 22),
   ....:         ordered=True,
   ....:     )
   ....:     risks = usz3.duration(future_price)            # Find the Future DV01 from each Bond in basket
   ....:     y1.append(risks[ctd_indexes[0]])
   ....:     y2.append(risks[ctd_indexes[1]])
   ....:     y3.append(risks[ctd_indexes[2]])
   ....:     x.append(shift)                                # Fill graph containers with data
   ....: 

With all the data calculated we can plot the graph.

In [13]: fig, axs = plt.subplots(1,1);

In [14]: axs.plot(x, y1, 'o', markersize=8.0, label="1st CTD");

In [15]: axs.plot(x, y2, 'o', markersize=4.0, label="2nd CTD");

In [16]: axs.plot(x, y3, 'o', markersize=2.0, label="3rd CTD");

In [17]: axs.legend();

In [18]: axs.set_xlabel("Parallel shift (bps)");

In [19]: axs.set_ylabel("Future DV01");

(Source code, png, hires.png, pdf)

_images/z_bondctd-1_00_00.png

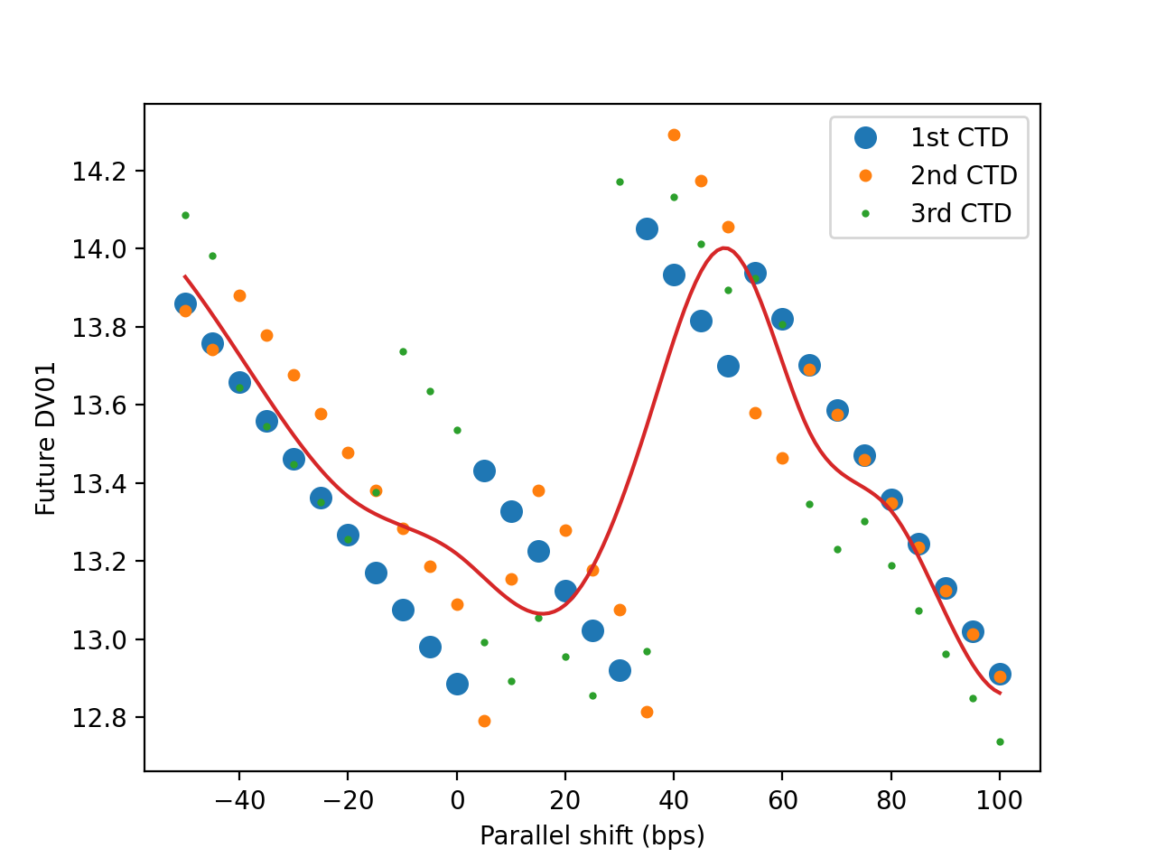
Weighting the Future DV01#

At this stage, calculating the option adjusted DV01 is a probabilistic problem. One that depends upon volatility, time to delivery and the correlation between all of the different bonds.

As a rather egregious approximation we can use a PPSplineF64 to interpolate (in a least squares sense) over these data points. The knot points of this splines and which bonds are included (and what weights they could be potentially be assigned in a weighted least squares calculation) proxies the above mentioned probabilistic variables.

In [20]: pps = PPSplineF64(
   ....:     k=4,
   ....:     t=[-50, -50, -50, -50, -35, -20, 0, 20, 35, 50, 65, 80, 100, 100, 100, 100]
   ....: );
   ....: 

In [21]: pps.csolve(x + x + x, y1 + y2 + y3, 0, 0, allow_lsq=True);

In [22]: x2 = [float(_) for _ in range(-50, 101, 1)];

In [23]: axs.plot(x2, pps.ppev(np.array(x2)));

(Source code, png, hires.png, pdf)

_images/z_bondctd-2_00_00.png

Using CMS (CTD Multi-Security) Analysis#

The above analysis can be replicated with the cms() method. This method replicates the above process for a sequence of provide parallel shifts.

In [24]: usz3.cms(
   ....:     prices=data["prices"],
   ....:     settlement=dt(2023, 11, 22),
   ....:     shifts=[-100, -50, 0, 50, 100]
   ....: )
   ....: 
SUCCESS: `func_tol` reached after 4 iterations (levenberg_marquardt), `f_val`: 2.1531078097802324e-17, `time`: 0.0212s
Out[24]: 
                 Bond  -100  -50    0   50  100
0   4.500% 15-08-2039 -0.00 0.00 0.00 0.43 1.24
1   4.625% 15-02-2040  0.22 0.11 0.01 0.36 1.12
2   4.750% 15-02-2041  0.69 0.33 0.02 0.20 0.81
3   4.375% 15-05-2040  0.50 0.25 0.03 0.27 0.91
4   4.375% 15-11-2039  0.26 0.15 0.06 0.40 1.13
5   4.250% 15-11-2040  0.84 0.42 0.06 0.17 0.69
6   4.250% 15-05-2039  0.09 0.09 0.09 0.50 1.29
7   4.375% 15-05-2041  1.13 0.60 0.14 0.18 0.64
8   3.875% 15-08-2040  0.99 0.54 0.15 0.20 0.65
9   4.000% 15-11-2042  2.20 1.19 0.34 0.00 0.13
10  3.875% 15-02-2043  2.49 1.39 0.45 0.03 0.09
11  4.375% 15-08-2043  2.59 1.46 0.50 0.11 0.22
12  3.375% 15-08-2042  2.47 1.38 0.45 0.01 0.00
13  3.750% 15-08-2041  1.92 1.15 0.48 0.29 0.53
14  3.250% 15-05-2042  2.44 1.38 0.47 0.04 0.03
15  3.500% 15-02-2039  0.88 0.71 0.56 0.79 1.37